在科技发展与产业变革加速的背景下,人工智能、大数据、生物科技、可持续能源等前沿领域正深刻重塑全球格局,对高端人才需求迫切。海外高校加快新兴学科布局,为留学生带来广阔职业机遇。同时,随着跨界融合深化,批判性思维、文化理解力与领导力等核心素养愈发重要。经管、人文社科等“常青”学科也正与新技术、新经济深度融合,致力于培养具备综合素养与问题解决能力的复合型未来人才。
为系统把握这一全球教育变革趋势,启德教育于2025年10月18日发布《全球留学优势专业趋势报告》。报告基于近四年超过40万条启德留学申请与录取数据,结合多方权威官方信息,从学科专业视角进行多维度深度分析。内容涵盖各热门专业的申请录取趋势,并深入解析英国、美国、加拿大、澳大利亚、德国、中国香港等主要留学目的地的五大学科、30个热门及新兴专业方向,旨在为留学申请者提供一份立体、全面、科学的专业选择指南。

启德教育COO 郭蓓
商科主导格局松动
STEM专业全球趋势增强

启德留学客户服务数据显示,2022-2025年本硕留学阶段,商科与经济学申请占比稳居学科大类第一(36.81%),人文社科位居申请第二(25.71%),工科和理科分别位列第三(18.97%)和第四(10.96%),艺术设计和医学分别为第五(5.09%)和第六(1.49%)。值得注意的是,理科、工科的申请占比持续上升,商科与经济学、人文社科的申请占比持续下滑。理科与工科稳定崛起与全球科技发展高度吻合,STEM(科学、技术、工程、数学)专业被认为拥有更高的技术壁垒和长远的职业发展空间。

另一组数据显示,2022-2025年本硕留学阶段,留学英国(39.09%)、澳大利亚(40.60%)、法国(71.12%)的学生,以商科与经济学为主导;德国工科(49.65%)拥有绝对统治地位,占比近一半;美国工科(28.65%)和理科(16.02%)占比合计近45%;在亚洲地区,中国香港(34.39%)、日本(29.04%)、韩国(36.56%)的人文社科申请占比较高。

整体来看,不同学科领域呈现出显著且持续的性别分布差异,与此同时,各主要学科中男性留学生的申请比例均呈上升趋势。工科领域男性申请者占比较高,且占比持续攀升,从2022年的69.00%增长至2025年的74.29%。理科领域的男性申请比例稳步提升,到2025年达到57.50%。商科与经济学仍以女性申请者为主,但男性申请者的比例明显回升,从2022年的41.81%上升至2025年的46.44%。人文社科领域女性申请者占比超过70%,是女性优势最为明显的学科,但男性申请比例也呈现小幅增长。
本科重基础,硕士重应用
交叉学科日益凸显

2022-2025年启德留学客户服务数据显示,中国学生本硕阶段的热门留学专业以计算机(11.57%)和金融(6.71%)为顶峰,以传播学与媒体研究(5.69%)、教育学(5.59%)为社科领域的首选,以广泛的商科和应用社科为主体,正在向更多的交叉学科和细分领域扩散,特别是商业分析, 作为融合了商科、统计和计算机知识的典型交叉学科,虽然目前占比仅1.71%,但却是近年来增长最快的专业之一。

另一组数据显示,本科和硕士阶段申请TOP30专业选择存在显著差异,反映了不同学习阶段的目标和申请策略的不同。本科阶段专业选择更为广泛,包含大量基础学科,如数学、物理、文学以及“万金油”基础专业——经济学。基础学科的本科毕业生,硕士阶段可能会转向金融、计算机、金融工程等更应用的方向。硕士申请专业选择呈现出了“专注性与职业导向性”,高度集中在为特定职业铺路的领域,如法学、教育学、社会政策与行政管理,以及新兴高回报的交叉学科——商业分析。
各地硕士项目语言要求
计算机与金融专业深度透视

2022-2025年启德留学客户服务数据显示,在硕士申请中,计算机(11.87%)和金融(7.09%)专业持续位居热门之首。总体来看,美国、英国、澳大利亚和中国香港在计算机相关硕士项目的语言要求上呈现显著地域差异。美国计算机科学对托福成绩要求最高,录取学生主要集中于95–109分区间,且110分以上的高分录取者比例逐年上升。英国电子与计算机工程、澳大利亚计算机科学与信息系统则普遍以雅思6.5–7分为主流录取标准。中国香港的计算机专业约七成录取者雅思成绩集中在6.5–7分。

在金融类硕士项目中,英国、澳大利亚、中国香港三地的语言要求趋势有所不同。英国会计与金融专业录取成绩稳定分布在雅思6.5–7分(占比59%),同时7.5分及以上高分段占比稳步提升。澳大利亚金融专业更趋高分化,7分以上录取者比例从15%增至29%,与6.5–7分群体共同构成主要录取区间。中国香港金融专业的成绩分布则更为多元,核心集中在6.5分,但6分和7分区间也占相当比例,整体分布较为均衡。
新兴专业发展势头强劲
海外院校优势各异

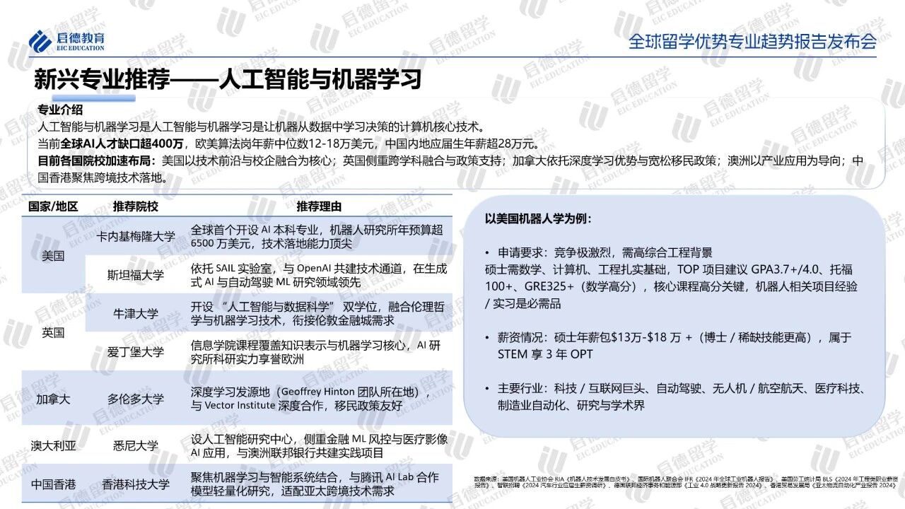
近年来,全球高等教育在新兴专业领域的布局持续深化,海外院校依据自身优势形成特色培养体系。在人工智能与机器学习领域,美国高校注重技术前沿探索,与硅谷紧密合作,推动产学研深度融合;英国强调跨学科整合与政策伦理研究;加拿大利用AI研究集群及宽松移民政策吸引人才;澳大利亚侧重AI在农业、医疗的应用;中国香港则对接粤港澳大湾区,促进AI技术跨境落地与商业化。

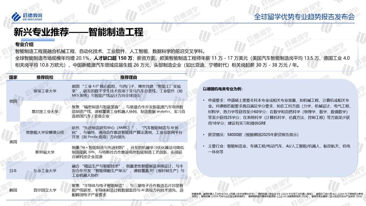
在机器人学、智能制造等领域,海外院校同样展现出鲜明特色。美国聚焦“AI+机器人”及航空航天材料研发;德国通过“工业4.0”将课程与企业需求结合;日本深耕服务机器人与高性能碳纤维;法国强化航空复合材料工艺教育。可持续发展方面,美国侧重ESG金融工具创新,欧盟重视合规教学,新加坡和中国香港建设亚太ESG金融枢纽。加拿大院校提供全面灵活的教育路径,涵盖AI融合机器人、可持续材料及ESG认证路径等多个应用领域。