用户名:  密码:   
网站首页即时通讯活动公告最新消息科技前沿学人动向两岸三地人在海外历届活动关于我们联系我们申请加入
栏目导航 — 美国华裔教授专家网最新消息国内动态
关键字  范围   
 
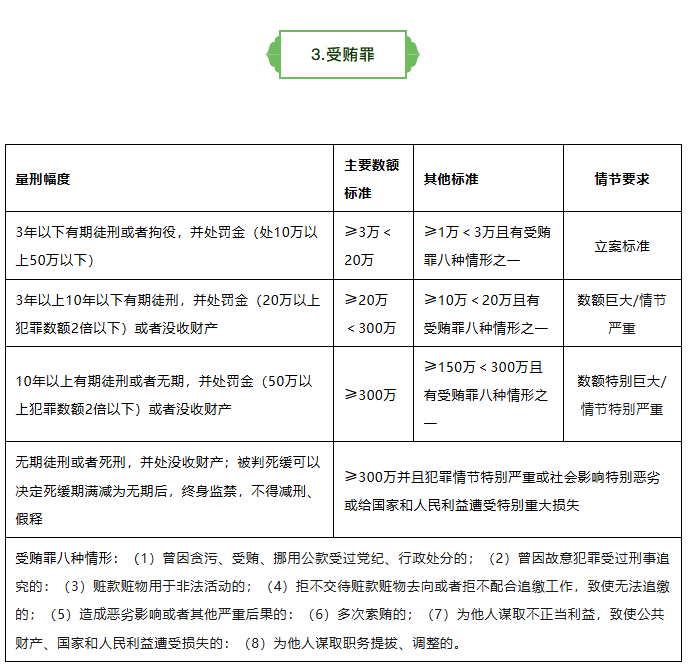
最新常见20个贪污贿赂犯罪定罪量刑表(含解释二)
来源:Legal观察 | 作者:Defender 李斌 | 2026/4/12 13:14:25 | 浏览:1302 | 评论:0

编者按


2026年4月10日,千呼万唤的《贪污贿赂解释二》终于公布了。

image.png

《解释二》一共24条,对刑法修正案中新增、调整的贪污贿赂犯罪量刑档次应当适用的认定幅度,给与了明确,同时也进一步明确了对公职人员和非公人员贪腐行为同等打击的刑事政策,如,明确非国家工作人员受贿罪、对非国家工作人员行贿罪、职务侵占罪、挪用资金罪定罪量刑标准分别参照受贿罪、行贿罪(单位行贿罪)、贪污罪、挪用公款罪定罪量刑标准执行,落实对不同所有制企业依法平等保护。

司法解释自2026年5月1日生效,在此之前,根据解释一的相关规定,非公人员的贪腐行为一般参照公职人员同类行为的二倍、五倍掌握,也就是说,在2026年5月1日之前实施的行为,按照之前的司法解释,量刑更轻,按照从旧兼从轻原则,应当适用旧司法解释认定的标准予以定罪量刑。

由此,我们针对常见20个职务犯罪罪名,结合最新司法解释,整理了相关定罪量刑标准,对于部分司法解释尚未明确的刑罚适用情形,也进行了提示和说明。

后续将陆续对解释二进行解读。

敬请期待~最新常见20个贪污贿赂犯罪定罪量刑表(含解释二) 最新常见20个贪污贿赂犯罪定罪量刑表(含解释二) 最新常见20个贪污贿赂犯罪定罪量刑表(含解释二) 最新常见20个贪污贿赂犯罪定罪量刑表(含解释二) 最新常见20个贪污贿赂犯罪定罪量刑表(含解释二) 最新常见20个贪污贿赂犯罪定罪量刑表(含解释二) 最新常见20个贪污贿赂犯罪定罪量刑表(含解释二) 最新常见20个贪污贿赂犯罪定罪量刑表(含解释二) 最新常见20个贪污贿赂犯罪定罪量刑表(含解释二) 最新常见20个贪污贿赂犯罪定罪量刑表(含解释二) 最新常见20个贪污贿赂犯罪定罪量刑表(含解释二) 最新常见20个贪污贿赂犯罪定罪量刑表(含解释二) 最新常见20个贪污贿赂犯罪定罪量刑表(含解释二) 最新常见20个贪污贿赂犯罪定罪量刑表(含解释二) 最新常见20个贪污贿赂犯罪定罪量刑表(含解释二) 最新常见20个贪污贿赂犯罪定罪量刑表(含解释二)

相关栏目:『国内动态
上海大动作!砸万亿造海边新城,空铁零换乘+滨海度假,改写城市格局 2026-05-20 [167]
为什么中国的一些企业家喜欢移民新加坡或把公司注册在开曼群岛? 2026-05-05 [620]
中国的博士,是越来越多了 2026-03-29 [987]
胡润最新报告揭秘:有钱人的钱,正在流向这三大领域 2026-03-01 [1560]
一个直辖市有多少中管干部——以上海为例 2026-02-12 [1885]
CF40研究 | 2026年的中国宏观经济:跨过周期拐点后的复苏 2026-02-10 [1961]
扎心了!11 亿网民中 7.3 亿人仅为初中及以下学历 2025-11-16 [1685]
首届生态企业家大会北京会议成功举办 2025-08-05 [1980]
突然!13 轮融资,华为比亚迪站台!中国第一,MEMS陀螺仪半导体!传 “倒下”?! 2025-07-18 [2075]
笑麻了,韩国男子自信满满去上海相亲角相亲,被怼到让他怀疑人生 2025-07-01 [1791]
相关栏目更多文章
最新图文:
游天龙:《唐人街》是如何炼成的:UCLA社会学教授周敏的学术之路 :“为什么海外华人那么爱国,但是让他回国却不愿意?...“ :学术出版巨头Elsevier 彻查433名审稿人“强迫引用”黑幕 :中国336个国家重点实验室布局 :中澳政府联合出手打击洗钱和逃税漏税 大量中国居民海外账户遭冻结 :摄影师苏唐诗与寂寞百年的故宫对话6年,3万张照片美伦美奂 :大数据分析图解:2019中国企业500强 张梦然:英国惠康桑格研究所:人体内的微生物与出生方式有关
更多最新图文
更多《即时通讯》>>
 
打印本文章
 
您的名字:
电子邮件:
留言内容:
注意: 留言内容不要超过4000字,否则会被截断。
未 审 核:  是
  
关于我们联系我们申请加入后台管理设为主页加入收藏
美国华裔教授专家网版权所有,谢绝拷贝。如欲选登或发表,请与美国华裔教授专家网联系。
Copyright © 2026 ScholarsUpdate.com. All Rights Reserved.