上周的 Nature 封面研究被 4 月登上《细胞》杂志的论文抄袭了?
昨日,一条消息突然引爆学术界:美国加州大学圣地亚哥分校细胞与分子医学系付向东教授实名举报中科院上海神经所 80 后明星学者杨辉学术抄袭、造假。
此次举报的直接原因是两篇关于通过敲降 PTBP1 治疗帕金森综合征的研究。其中,付向东教授的论文发表于今年 6 月 25 日的《自然》杂志,投稿时间为 2018 年 11 月 12 日。杨辉博士的论文发表于今年 4 月的《细胞》杂志。

6 月 25 日《自然》杂志的封面。
论文链接:https://www.nature.com/articles/s41586-020-2388-4
付向东等人在 Nature 发表的研究中,研究人员成功地将患帕金森综合症的小鼠恢复了正常,这可能会改变帕金森症治疗的现状,被认为意义重大。但很多人可能没有注意到在这篇论文中还有这样一句话:

「在我们的工作接收同行评审时,概念相关的结果也出现在了其他地方。」
在 Nature 文章中出现这样意有所指的话实属罕见。付向东等人提到的,就是杨辉等人发表在 Cell 上的论文《Glia-to-neuron conversion by CRISPR-CasRx alleviates symptoms of neurological disease in mice》

论文链接:https://www.sciencedirect.com/science/article/abs/pii/S0092867420302865
付向东团队「十年磨一剑」的科学突破因为一场特邀学术报告而被抄袭?付向东教授在举报信中说明了事件原委(两项研究的时间线)和对杨辉组实验数据等问题的质疑。
两项研究孰先孰后?
据付向东教授描述,这项研究共花费了 9 年多时间(包括 6 年的实验工作,以及近 3 年审稿过程中的补充实验工作)。他于 2018 年 6 月 14 日,在中科院神经所报告了这项研究,2018 年 11 月论文投稿,2020 年 6 月该研究发表于《自然》杂志。
在举报信中,付教授称「杨辉和神经所百余名科研人员参加了我的学术报告。报告之后,杨辉和几位研究员与我共进晚餐,在晚餐期间杨辉向我咨询了许多关于实验细节问题。让我始料未及的是,杨辉在全面了解了我们的研究思路和成功的实验结果后, 立即着手换一种实验技术敲降 PTBP1,重复我们的研究工作,得到了相似的实验结 果,并在短短 6 个月后便将他们的论文投稿,最终在今年的《细胞》杂志发表(4 月 8 号上线,4 月 30 号出版)。」
杨辉博士声明其研究工作开始于 2018 年 5 月 17-18 号(付向东教授对此表示质疑),2020 年 4 月发表于《细胞》杂志。
机器之心制图数据和可复现性
付教授质疑杨辉组研究的另一点是论文中的数据问题。
其一,在杨辉组的这篇 Cell 论文发表后,许多神经生物学领域的专家对其数据质量和可靠性提出了一系列质疑,指出论文并没有确凿的证据证明诱导新产生的神经元细胞所必经的细胞迁移、渐近的细胞形态和基因表达转变以及新获得的神经电生理特性等。付教授本人在阅读这篇论文后,也认为支持结论的大多数证据很有可能是由于 GFAF-Cre 在内源神经元中的泄漏表达所致,而这种泄漏表达是领域中众所周知的现象。
其二,由于诱导型疾病动物模型的表型通常存在较大的差异和不稳定性,所以数据分析和验证往往需要数年时间。但杨辉组从课题启动到论文撰写仅仅用了 6 个月的时间,因此动物实验数据的真实、可靠和复现性有待考证。所以,付教授认为唯一的解释就是杨辉组极有可能有针对性地挑选对其实验结果有力的数据。
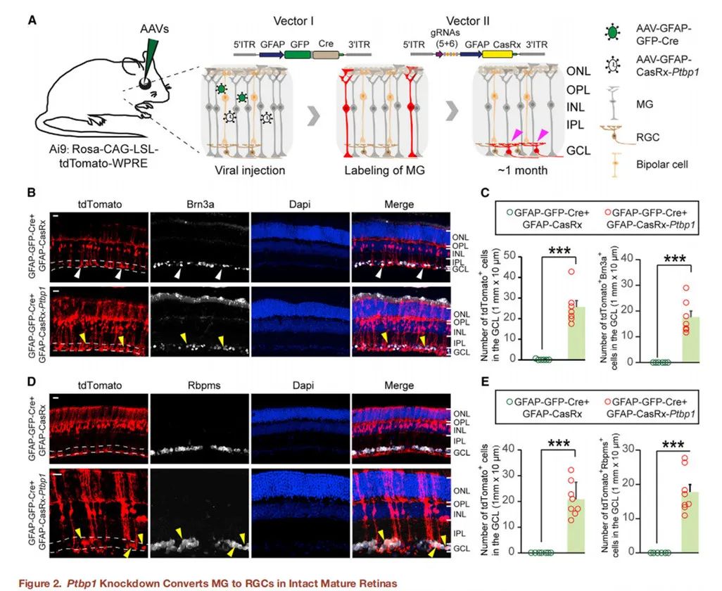
以下为杨辉组 Cell 论文中的一些实验结果图,懂行的读者可以结合原论文进行判断:

使用 CasRx 时 Ptbp1 在体内的特异性 knockdown。

Ptbp1 Knockdown 在完整的成熟视网膜中将 MG 转换为 RGC。
此外,付向东教授还提到杨辉组 2013 年发表于《细胞》杂志的另一项研究(详见 Cell 154:1370-1379,2013)。这项研究遭到领域内科学家的广泛质疑,有 20 多个独立实验室联合报道不能重复他的实验结果(详见 Genome Biology 20:171, 2019)。
在举报信的最后,付向东教授表示:
就本次 PTBP1 相关的《细胞》论文工作而言,究竟他们的研究是何时开始、数据是如何得到的等等一系列疑问,我认为应该成立一个由神经所以外的科学家组成的独立调查委员会,进行严肃认真的调查,因为这次事件已超过了蒲慕明所长所指的科学研究中「灰色地带」问题。
以下是网传举报信全文:

两位学者的简介
付向东(Xiang-Dong Fu),现为加州大学圣迭戈分校细胞与分子医学教授。付教授于 1982 年取得武汉大学病毒学硕士学位,1988 年取得凯斯西储大学生物化学博士学位,1988-1992 年在哈佛大学进行博士后学习,1992 年加入加州大学圣迭戈大学至今。

付向东教授。
目前,付教授的研究重心在基因表达在转录和转录后水平上的整合调节。因其在生物医学领域的杰出贡献,付教授分别于 1994 年荣获 Searle 学者奖、1997 年荣获白血病和淋巴癌社会学者奖,并于 2010 年当选美国 AAAS 会士。付向东教授在 Nature、Science、Cell 期刊上发表过多项研究。
杨辉,85 后,现为中科院脑科学与智能技术卓越创新中心研究员以及博士生导师。2007 年本科毕业于上海交通大学生物技术学院,获得理学学士。2012 年毕业于中国科学院上海生命科学研究院,获得发育生物学博士学位。2012-2014 年在 MIT Whitehead 学院开展博士后学习,并于同年回国担任中科院上海生命科学研究院神经科学研究所灵长类疾病模型研究组组长。2015 年获得国家优秀青年科学基金资助,2019 年获得国家杰出青年科学基金资助。
据不完全统计,杨博士目前已经发表了 4 篇 Cell、2 篇 Nature 和 1 篇 Science 文章。

杨辉博士。
目前,杨辉博士还没有对这一事件做出正面回应。

















